Эксперимент провалился. Россия решила заблокировать Google, но отключила весь Интернет

google, гугл
Фото: unsplash.com

Клиенты крупнейших провайдеров РФ на час лишились доступа к сети. По словам экспертов, такие эксперименты могут привести к отказу важных сервисов.

8 сентября в России протестировали оборудование для создания "суверенного Интернета", что вызвало масштабный сбой. Об этом пишет портал 3dnews, ссылаясь на экспертов.

По словам IT-специалиста Артема Ионова из команды оппозиционера Алексея Навального, с 21:00 до 22:00 по московскому времени регулятор "Роскомнадзор" проводил испытания, в рамках которых пытался заблокировать DNS-адреса Google (8.8.8.8), Cloudflare (1.1.1.1), а также публичные URL этих сервисов. Для этого несколько крупных провайдеров использовали так называемые технические средства противодействия угрозам (ТСПУ). В результате большое количество пользователей временно лишились доступа к Интернету.

Відео дня

"В очередной раз считаю необходимым напомнить под каким "соусом" нам представляли эти "ТСПУ". Мол что это поможет защитить рунет в случае шатдаунов и эти решения никогда не будут использоваться для цензуры. Ага, конечно. Прямо сейчас мы наблюдаем как РКН уничтожает рунет", — отметил Ионов в Twitter.

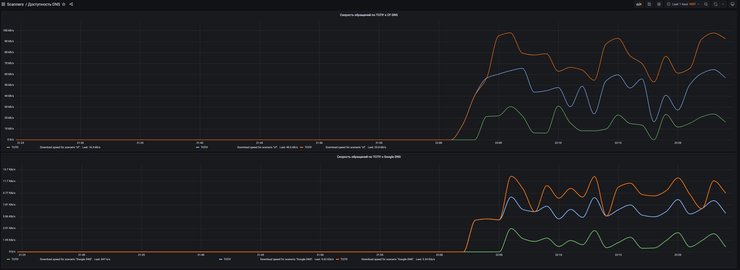
График, отключение интернета в россии
График работы интернета, опубликованный Артемом Ионовим
Фото: Twitter

Исполнительный директор "Общества защиты Интернета" Михаил Климарев в Телеграм также заявил о блокировке Google и Сloudflare. По его данным, всего по стране доступа к ним лишились около 25% пользователей. Климарев также предположил, что до конца сентября "Роскомнадзор" попытается ограничить работу YouTube.

"Блокируют целиком протокол WireGuard. Тут, правда, лечится методом смены порта, но сам факт. А главное: теперь все эти блокировки абсолютно непрозрачны. Ну, то есть — даже если что-то блокируется, то теперь мы об этом даже не узнаем из официальных источников. Просто заблокируют и все", — возмутился эксперт.

По словам Михаила Климарева, блокировка публичных DNS чревата масштабными сбоями в работе Интернет-сервисов и устройств. В частности, могут неожиданно отказать камеры видеонаблюдения или кассовые аппараты.

Автор Telegram-канала "Эшер II" Филипп Кулин разместил фото неизвестного документа, присланного анонимным источником. В нем идет речь об "ограничении доступа к ряду иностранных DNS-сервисов", включая Google, Cloudflare и DoH Cisco. В тексте также предложили убедиться, что отраслевые организации, корпоративные сети и сервисы на зависят от работы упомянутых сервисов, а также посоветовали перейти на российские DNS. Впрочем, даже сам Кулин не ручается за достоверность этого документа.

Филипп Кулин
Фото документа, опубликованное Филиппом Кулиным
Фото: Скриншот

В июле писали, как в России протестировали "суверенный Интернет", отключившись от глобальной Сети. Тогда чиновники заявили, что испытания прошли успешно при участии крупнейших операторов связи: МТС, "Билайн", "Мегафон", Tele2.

Писали также, что Россия может остаться без Google из-за спора между американским поисковиком и медиакомпанией "Царьград ТВ". Фокус разбирался в причинах конфликта и рисках для пользователей.